首页
关于南瓜健康
关于我们
联系我们
产品中心
医疗膳食
解决方案
AI智能生活
方式干预
解决方案
合作战略
临床营养科
解决方案
慢病管理
解决方案
月子中心
营养膳食
解决方案
健身中心
营养膳食
解决方案
新闻咨讯
搜索
首页
关于南瓜健康
关于我们
联系我们
产品中心
医疗膳食<br>解决方案
AI智能生活<br>方式干预<br>解决方案
合作战略
临床营养科<br>解决方案
慢病管理<br>解决方案
月子中心<br>营养膳食<br>解决方案
健身中心<br>营养膳食<br>解决方案
新闻咨讯
搜索
三师共管服务介绍
Introduction to the services jointly manged by the three divisions
AI智能生活方式千预解决方案系统
Alintelligent ifestvle intervention solution svstem
南瓜健康生活方式干预服务流程
Service process of pumpkin healthy lifestyle intervention
01 专业医师健管方案制定
膳食调查 - 疾病诱因分析 - 疾病风险评估- 体质分析 - 专家问诊 -定制方案 - 每周咨询 专家-调整用药
02 专业医生/医助+健康管家+健康顾问三对一陪伴
膳食指导 - 情感交流 - 每日跟踪问询 - 每日 提醒 - 每日点评 -每周数据总结 - 方案调整 月度总结
生活方式干预效果预期
Expected effect of lifestyle intervention
非药物干预糖尿病的效果预期
非药物干预高血压的效果预期
非药物干预高血脂的效果预期
非药物干预高尿酸的效果预期
非药物干预孕前/中/后效果预期
非药物干预肥胖的效果预期
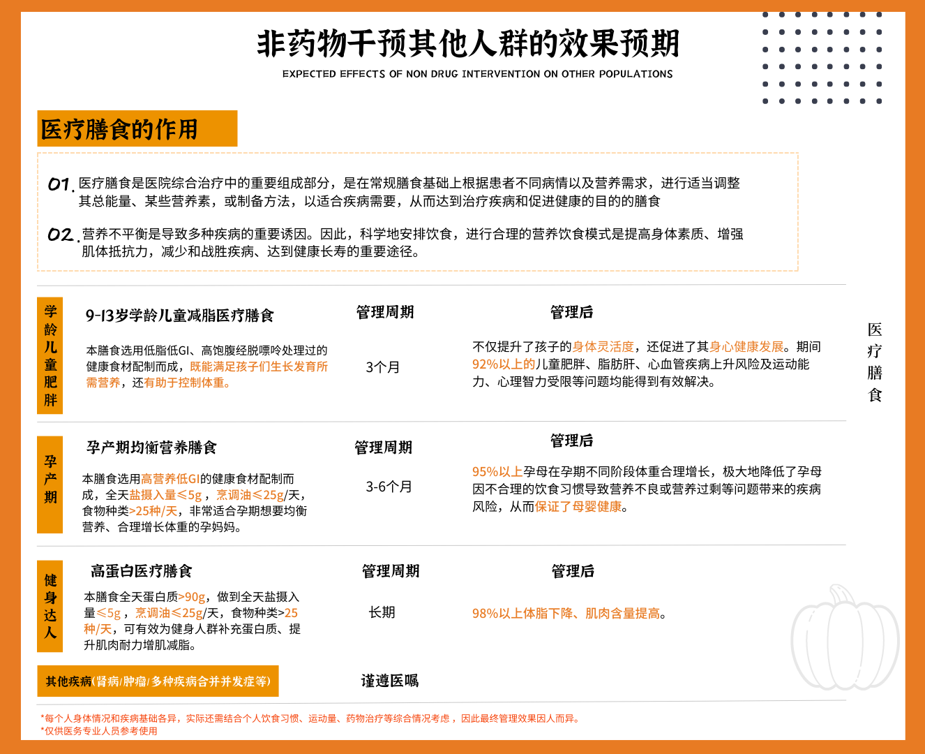
非药物干预其他人群的效果预期